I opted to take an independent study this semester as opposed to a regular three credit class. The focus of the study is primarily circuit design and manufacturing processes however, I hope to integrate elements of computer science, marketing, and entrepreneurship. I just thought I’d write a quick post so that people have some idea of what I’m working on, what I hope to accomplish, and how I expect to get there.
One of the main projects I hope to dedicate most of my time to is the scoring machine I’ve been gradually been working on over the past year. I managed to build a working prototype however, there is still a lot of work to be done on both the hardware and business side of this venture. The first problem I need to overcome is production. It’s nice and all that I was able to build a cheap scoring machine however, if I can’t produce more cheaply and easily I’m not doing anyone much good. Part of the reason it took so long to build the first one was because I wasn’t entirely sure how the final circuit would look. The second reason it took so long to build is because it took a lot of manual work to assemble. From hand drilling/ dremeling holes to soldering the components, the whole process was quite time intensive and not easily repeatable. Queue the interest in manufacturing processes.
Not to get too sidetracked with just one project, I’ll focus on the electronics rather than just the machine. The wiring on the prototype is a mess. There are resistors strung between between free hanging wires, components embedded in hot glue, all making it something you really don’t want to be taking apart and putting back together frequently. The obvious solution to this problem would be to design a custom PCB to simplify whatever external connections are needed and cut down on the amount of free hanging wire. Queue the interest in circuit design.
Learning PCB design is something I’ve been interested in for a long, long time. I, however, sometimes get lazy with myself and end up putting things off. This was one of them. The picture below is one of the first complex circuits I built (circa 2009). It’s just a simple breakout for a PIC 40×1, l293D, voltage regulator circuit, and a handful of EEPROMs (not shown in the picture).
Looks pretty good, if I say so myself. However, turn it over and we have this:
Learning EAGLECAD is something I’ve been interested in for a long time. Boards like this are nice if you need a one off and have the time to slave away cutting wires and leads to their appropriate lengths (something I did not do). I, however, do not have time for this. Three years into an EE degree and yet not one step closer to learning circuit design is a little disheartening, but, such is life.
I learned EAGLE this past week. While I am far from being an expert, learning the EAGLE interface was surprisingly easy (built by engineers, for engineers). Provided you know how to design your circuit (if you’re using EAGLE presumably you do) the transition between schematic and board is quite simple. What I found to be the most difficult part, routing the board, can essentially be ignored due to EAGLE’s quite capable autorouting. However, that would defeat the purpose of the study and I’d be no better off than when I started.
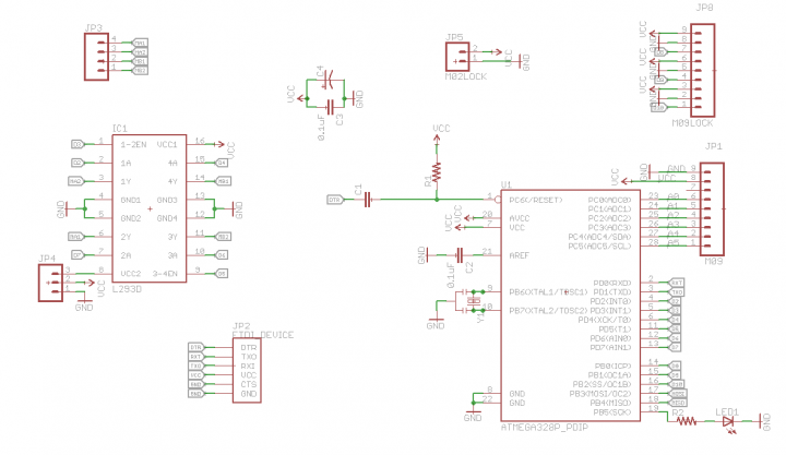
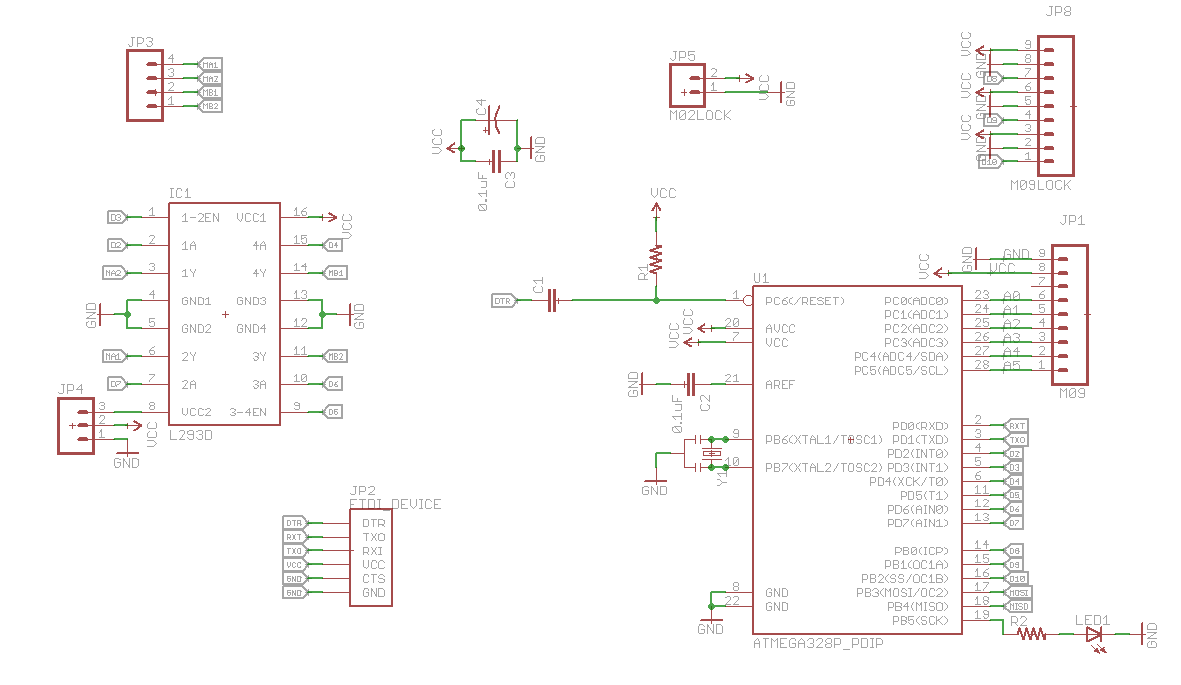
I started with a circuit adapted from my friend Patrick McCabe (his website has a lot of great projects on it and I definitely recommend taking a look), and drew it up in an EAGLE schematic:
The circuit is nothing special. It’s built for an ATmega328-based line follower with a few other connections broken out. Figuring out how to navigate through the schematic view was relatively straight-forward and I consulted Ben Heck’s EAGLE tutorial found here. Drawing up the circuit was the easy part, the hard part was laying it out on the actual board.
Learning best practices and the most efficient ways to layout and route a board are still a ways off, but I managed to complete the above circuit without any autorouting. It was definitely a little daunting when I first saw all the connections that needed to be made without overlapping each other or running into pads, but after starting from scratch a few times I started to get the hang of it (I’d like to note that the one right trace under the “a” in yamada has been fixed). All in all it took me just under a week to finish the board above. I spent a lot of time figuring out some of the nuances of EAGLE and PCB design like importing your own images/logos, or ground planes, and making sure I was using the right component, trace, and via sizes. But if you’re going to build something, you might as well make it the best you can.
Yesterday I placed my first order at OSH Park and paid $12.70 for three copies of the above board which can be seen below:

I later learned from a friend that a few other layers are also included in the silkscreen which is why it’s a little messy.
The whole experience was very rewarding, and it’s definitely cool to see a custom board with your website on it. While I definitely have much to learn I’m glad I took the first few steps in the right direction. From here I hope to start working on SMD based boards (which probably involves my buying a toaster) and eventually recreating the fencing machine circuit. I’ll be sure to post some updates when the boards arrive, as well as some of the other projects I’m working on.


